Shape Grammar - Thoughts on usage and pedagogy (Revised)
Sunday, August 3, 2025
Introduction
This essay was originally written in 2020, and emerged from extensive dialogue with peers in the exploration of Shape Grammars. They provided the skepticism and criticism crucial to understanding Shape Grammars, their use and their pedagogy. What follows is my response to their inquiries, presented not as definitive conclusions but as a foundation for my continued exploration in the realm of Shape Grammar and Shape Computation.
The ideas presented here represent the first steps of a longer journey rather than an end, a launching point for future investigations into how computational design languages might transform architectural practice.
Definitions and questions
In 1971, George Stiny and James Gips invented the term “Shape Grammar”, a formalism designed to work directly with shapes and geometry rather than through the indirect representations of text and symbols. This differs fundamentally from how computers typically handle design, which relies on translating everything into text codes and symbolic labels that represent the visual elements indirectly.
Traditional computer systems must describe a triangle by writing something like “Triangle_A: coordinates (0,0), (5,0), (0,5)“—essentially converting the visual form into written instructions. Shape Grammar, by contrast, works with the actual geometric relationships themselves, allowing the computer to “see” and manipulate shapes as visual entities rather than as collections of numbers and labels.
This distinction proves crucial when dealing with emergence - the phenomenon where new forms appear spontaneously from the interaction of existing elements. In traditional systems, objects that weren’t explicitly programmed simply do not exist. 1
For example, in Fig 1A, triangles in the graphic are referenced through discrete text labels Tri_1 and Tri_2. The triangle created through the intersection of Tri_1 and Tri_2 remains completely invisible to any system that relies on text-based descriptions. The computer cannot “see” this new form because no one wrote code specifically defining it.
To address this fundamental limitation, Stiny proposed to “calculate” directly with the visual shapes themselves. 2 This approach allows the system to identify the presence of the triangle shown in Figure 1B: SG_Tri_3, which emerges naturally from the intersection of SG_Tri_1 and SG_Tri_2. The computer can now recognise and work with forms that arise spontaneously from geometric relationships, much as a human designer might notice unexpected patterns emerging in their sketches.

Fig 1A (Left) & Fig 1B (Right)
SG_Tri_3 in Figure 1B exemplifies what Terry Knight defines as an “emergent shape” - “a shape that is not predefined in a grammar, but one that arises, or is formed, from the shapes generated by rule applications.” 3 It bears noting that emergent shapes may also arise through other methods of geometric combination and aggregation beyond rule-based generation.
This capacity to calculate directly with shapes grants Shape Grammar a remarkable ability: it can both identify and employ emergent forms within its rule-based computational processes - processes that may themselves generate further emergence. The system becomes capable of accepting emergent shapes as input whilst simultaneously producing new emergent forms as output. This creates a generative cycle that establishes Shape Grammar as a particularly powerful computational approach for design work involving geometric relationships.
This essay examines several key dimensions of the discourse surrounding Shape Grammar:
- Shape Grammar’s advantages as compared to other computational systems that identify and use emergence.
- The advantages and disadvantages regarding the use of Shape Grammar specific to the architecture discipline.
- The teaching of Shape Grammar.
A non-hierarchical computation of emergence
Shape Grammar is not the only computational system capable of generating and utilising emergent shapes, yet its distinctive value lies in its non-hierarchical approach to computation. Knight observes that “emergence in most other computational systems is hierarchical,” 4 offering Cellular Automata as a telling example. In these systems, rules determining cell states are applied to an initial configuration, transforming it into a new arrangement through recursive processes. As Figure 2 illustrates, Cellular Automata rules can only operate upon the most recent configuration of cells and cannot be applied to preceding states. Shape Grammar, however, eliminates this hierarchical constraint. Shapes are decomposed at every step and derived from a compounded series of rules operating across the entire set of shapes.

Fig 2. An example of the hierarchical aspect of Cellular automata. Row X can only take in the configuration of Row X-1, and there is no direct relation for rule applications with Rows Y < X-1
This absence of hierarchical ordering allows Shape Computation to simulate what Donald Schön describes as the designer-design interaction of “backtalk” and “reframing.” 5 In this process, the design “talks back” to the designer, who then “reframes” their understanding and makes decisions accordingly. Emergent shapes can be identified at any point in the computational process, deliberated upon to create new rules for unanticipated forms, or fed directly back into the ongoing computation. 6 This capacity for continuous dialogue between designer and emerging geometry distinguishes Shape Grammar from other computational methods.
Current applications In Architecture
Shape Grammars operate through search-and-replace rules, identifying an input shape (the left-hand side, or LHS) and generating an output shape (the right-hand side, or RHS). Like other rule-based methods, Shape Grammar offers a fundamental shift in design focus. Rather than designing objects directly, practitioners design the rules that create objects, operating at a higher level of abstraction. This approach makes transformation and modification processes explicit, rendering design decisions more transparent. It moves away from characterising design as random “strokes of genius” or intuitive actions known only to the original designer, towards a more systematic understanding of creative processes.
Shape Grammar has therefore found considerable application as both an analytical and educational tool for discovering how particular architectural works may have been conceived. Notable examples include Stiny’s Palladian grammar, Knight’s Japanese tea rooms grammar, and Li’s Yingzao Fashi grammar. Constructing shape grammars for these architectural traditions necessitates comprehensive formal analysis, deconstructing projects to trace possible design strategies. Mathematical and relational compositions can be studied sequentially and codified, addressing matters such as proportion, as Lionel March demonstrated. 7 This analytical process benefits from Shape Grammar’s capacity for non-hierarchical emergence, simulating the “backtalk” and “reframing” that characterise design thinking in ways that most other computational systems cannot replicate.
Hybrid analytical and design applications prove equally valuable. Grammars created through analysis of existing architectural works can generate variations within the same formal language or be extended to broaden that language entirely. Duarte exemplifies this potential through his grammar for Alvaro Siza’s Malagueira houses, where formal analysis of Siza’s residential corpus becomes a shape grammar coupled with description grammar and heuristics that enable further proliferation and mass customisation. 8
Nevertheless, whilst Shape Grammar proves valuable in decomposing formal compositions, it cannot address the fundamental question of why designs manifest in particular ways. It transforms Stiny’s inquiry “where do designs come from?” 9 into “what rules generate these forms?” Yet this reformulation carries significant assumptions. It presupposes that designers operate through consistent, identifiable rules and that these rules meaningfully capture design intent rather than merely describing formal patterns after the fact.
This assumption also becomes particularly problematic when we consider how these rules are actually derived. The process of rule creation itself remains largely opaque, revealing a deeper limitation within the methodology. Historical architects whose work becomes subject to grammatical analysis did not necessarily conceive their designs through explicit formal rules. What emerges as a coherent grammar may represent an interpretive reconstruction rather than an authentic description of original design thinking.
Furthermore, multiple valid grammars can often be constructed for the same architectural corpus, raising questions about which rules are essential and which are incidental features of the analysis process. This gap between formal description and design intention suggests that whilst Shape Grammar excels at revealing geometric relationships and formal patterns, it operates at a remove from the cultural, experiential, and contextual factors that often drive architectural decision-making.
Shape Grammar as just another design instrument
Shape Grammar’s inability to answer Stiny’s fundamental question “where do designs come from?” is not unique among design tools. This limitation occurs with any instrument in the history of design. The instrument extends human capability and establishes the range of possibilities, but rationalisation of design decisions must come from elsewhere. The instrument itself does not provide meaning or justification.
Consider the parallel with traditional tools: a drafting table does not dictate what to draw, nor do digital drawing applications. Similarly, when Stiny and Mitchell developed their Palladian grammar, they necessarily drew upon Palladio’s own theoretical framework as articulated in Quattro Libri dell’Architettura. 10 The rationalisation of their grammatical rules originated not from the computational method itself, but from Palladio’s explicit design principles and architectural arguments.
Viewed in this light, Shape Grammar represents a sophisticated design instrument that enables designers to engage systematically with emergence during the design process. Yet like any tool, its effective application requires external input: historical understanding, theoretical grounding, and clear articulation of design intentions. Rather than viewing this as a limitation, we might recognise it as the natural condition of all design instruments and approach Shape Grammar accordingly.
Shape Grammar and Architectural History & Theory
Viewed as a design instrument, Shape Grammar’s dependence on external rationalisation becomes not a limitation but a necessity that highlights the crucial role of architectural knowledge. Effective use of Shape Grammar requires deep engagement with architectural precedent and theory. Decomposing the formal composition of architecture must be accompanied by understanding of the architectural history and theory behind each design decision. Every rule requires explanation within its cultural and historical context, in relation to its precedents and influences. Shape Grammar can prove valuable in facilitating this analytical process.
Stiny and Mitchell proposed that Shape Grammars can distinguish stylistic features, identifying what remains canonical to particular styles or movements and what represents divergence. 11 This capacity to recognise both continuity and departure offers indicators of possible paradigm shifts in architectural thinking. Such analysis could extend across architectural traditions from antiquity to contemporary practice.
Shape Grammar proves particularly valuable in making comparative architectural analysis systematic and explicit. Consider Colin Rowe’s essay “The Mathematics of the Ideal Villa,” 12 which compares Palladio’s Villa Foscari to Le Corbusier’s Villa Garches, revealing similar underlying grid compositions alongside significant differences in their architectural languages (see Fig 3). A shape grammar approach could formalise these observations, making commonalities and divergences mathematically precise rather than relying purely on visual intuition. The analysis demonstrates common formal roots whilst highlighting the substantial evolution between Palladian and Modernist architectural vocabularies.
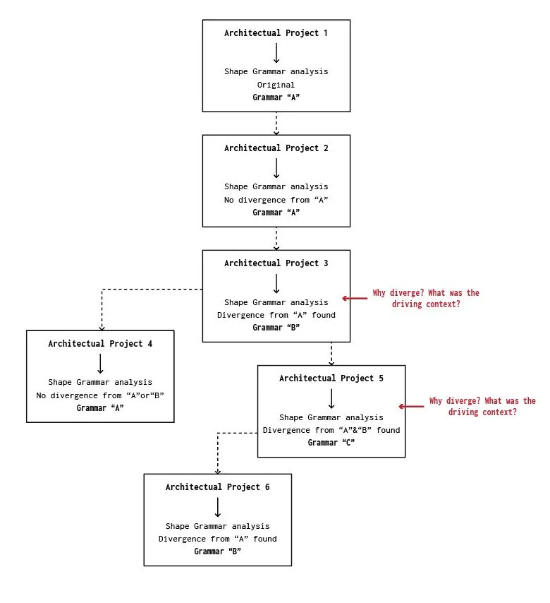
By developing and comparing multiple architectural shape grammars across different periods and movements, we might begin to chart explicitly where certain architectural languages diverge, how they transform, and in reference to historical context, construct arguments about why such changes occurred (see Fig 4). Such an approach assumes that architectural development follows traceable formal logic, though we must acknowledge that cultural and theoretical shifts often operate beyond purely geometric relationships.

Fig 3. On the left, the structural grid of Villa Foscari (above) and Villa Garches exhibit a similar ABABA grid pattern. However, differences arise where the entrances are placed, and where the rooms are placed. These would be the divergence in formal composition that a deep analysis and deconstruction with Shape Grammar would be able to pick up, upon which an argument for divergence can be inferred.

Fig 4. A process that investigates the grammar of each architectural project helps to identify divergent grammars, prompting questions of “why” a project’s grammar diverged. Shape grammar aids greatly in the process of identifying divergences in formal composition - a lineage of divergence can be traced, and through the process we gain a broader understanding of different formal composition strategies
It must be noted that such shape grammars would necessarily involve interpretive decisions, as Stiny and Mitchell acknowledged in constructing their Palladian Shape Grammar. 13 The selection of architectural corpora requires careful preliminary analysis combining historical understanding with visual assessment. Le Corbusier’s Villa Jeanneret-Perret from 1912 would likely belong to a different grammatical corpus than the Villa Savoye from 1928 (see Fig 5 and Fig 6 respectively), despite both being products of the same architect. This requirement for careful corpus selection underscores that Shape Grammar cannot operate in isolation from broader architectural scholarship.

Fig 5. Villa Jeanneret-Perret, 1912, Le Corbusier. 14

Fig 6. Villa Savoye, 1928, Le Corbusier.
Nevertheless, by tracing these lineages of formal divergence and understanding their historical contexts, designers can build comprehensive knowledge of compositional strategies across architectural traditions. Armed with such understanding, they become capable of developing new formal approaches responsive to their own contexts and creating original shape grammars. This process of historical analysis informing contemporary innovation should form the foundation for using Shape Grammar in architectural design.
A Pedagogy that combines Shape Grammar and Architectural History & Theory
Based on what we have discussed about Shape Grammar’s dependence on external rationalisation and its potential for revealing formal lineages, the teaching of Shape Grammar cannot occur in isolation from architectural education more broadly. However, this pedagogical integration must acknowledge the interpretive nature of grammatical analysis. Students need to understand that the grammars they construct represent analytical reconstructions rather than authentic descriptions of original design thinking.
Traditional architectural history and theory courses often fail to develop students’ understanding of formal composition strategies, focusing instead on cultural contexts or stylistic categories. Shape Grammar pedagogy must therefore integrate tightly with architectural history and theory, whilst making explicit that multiple valid grammars can often be constructed for the same architectural corpus. This teaches students to question which rules are essential and which are incidental features of their analysis.
A pedagogy pairing Shape Grammar with architectural history could follow a semi-chronological approach. Beginning with classical architecture, students would chart formal divergences leading to Gothic, Renaissance, Neoclassical, and Modernist traditions. Crucially, students must recognise that historical architects did not necessarily conceive their designs through explicit formal rules. The challenge lies in distinguishing between patterns that emerge from genuine design principles and those that merely describe formal coincidences.
Postmodern architecture presents particular challenges for grammatical analysis, given its deliberate play with signs, symbols, and quotations from multiple eras, which may resist the “underlying commonality of structure” that grammars typically require. 15 This complexity exemplifies how Shape Grammar operates at a remove from the cultural and experiential factors that often drive architectural decision-making.
Such a curriculum would introduce Shape Grammar concepts progressively, building complexity whilst maintaining critical awareness of the method’s limitations. Students must learn to complement formal analysis with understanding of cultural contexts, design intentions, and the broader factors that influence architectural creation. This approach grounds students’ understanding of formal composition within architectural history whilst fostering methodological sophistication about the interpretive nature of grammatical analysis. Such an approach would prepare students to use Shape Grammar as a valuable analytical tool whilst maintaining appropriate skepticism about its limitations and interpretive nature.
In sum
Shape Grammar is a powerful computational instrument that enables the non-hierarchical identification and use of emergent shapes in design, requiring explicit rules of transformation that open avenues for questioning formal design decisions. When applied analytically, it aids in decomposing formal composition strategies of precedent architectural projects, yet its analytical power comes with significant limitations: the grammars constructed represent interpretive reconstructions rather than authentic descriptions of original design thinking, and multiple valid grammars can often be derived from the same architectural corpus. Like any design instrument, Shape Grammar establishes possibilities but cannot provide its own justification, operating at a remove from the cultural and contextual factors that drive architectural decision-making.
Therefore, its effective use requires pairing with deep understanding of architectural history and theory to provide the external rationalisation necessary for meaningful application. Similarly, Shape Grammar pedagogy must integrate tightly with history and theory whilst maintaining critical awareness of the method’s interpretive nature, preparing students to use it as a valuable analytical tool whilst understanding its boundaries and limitations.
Footnotes
-
George Stiny and James Gips, “‘Shape Grammars and the Generative Specification of Painting and Sculpture,’” vol. 71, 1971, 1460–65. ↩
-
George Stiny, Shape: Talking about Seeing and Doing (MIT Press, 2006). ↩
-
Terry Knight, “Computing with Emergence,” Environment and Planning B: Planning and Design, February 1, 2003, https://doi.org/10.1068/b12914, 127. ↩
-
Knight, “Computing with Emergence”, 129. ↩
-
Donald A. Schon, Educating the Reflective Practitioner: Toward a New Design for Teaching and Learning in the Professions (Wiley, 1987). ↩
-
Knight has a great example of such in page 131 of “Computing with Emergence”, 2003. She also goes into emergence and unpredictability and the use of description grammar to craft rules for unanticipated shapes, which is too lengthy to go into for this article, but has been considered. ↩
-
L March, “Architectonics of Proportion: A Shape Grammatical Depiction of Classical Theory,” Environment and Planning B: Planning and Design 26, no. 1 (February 1, 1999): 91–100, https://doi.org/10.1068/b260091. ↩
-
Jose Duarte, “Customizing Mass Housing : A Discursive Grammar for Siza’s Malagueira Houses,” August 23, 2005. ↩
-
“Kindergarten Grammars: Designing with Froebel’s Building Gifts - G Stiny, 1980,” accessed October 25, 2020, https://journals-sagepub-com.libproxy1.nus.edu.sg/doi/10.1068/b070409. ↩
-
G. Stiny and W. J. Mitchell, “The Palladian Grammar:,” Environment and Planning B: Planning and Design, November 30, 2016, https://doi.org/10.1068/b050005, 5 ↩
-
Stiny and Mitchell, “The Palladian Grammar”, 17. ↩
-
Colin Rowe, The Mathematics of the Ideal Villa and Other Essays (MIT Press, 1982), 2-17. ↩
-
Stiny and Mitchell, “The Palladian Grammar”, 17. ↩
-
Association Maison Blanche - Le Corbusier: Introduction” accessed October 25, 2020, http://www.maisonblanche.ch/. ↩
-
Stiny and Mitchell, “The Palladian Grammar”, 17. ↩